攀枝花学院污水站运行维护服务采购(第三次)
竞争性磋商采购公告
中科标禾工程项目管理有限公司(采购代理机构)受攀枝花学院(采购人)委托,拟对攀枝花学院污水站运行维护服务采购(第三次)进行磋商,兹邀请符合条件的供应商参与磋商。
一、采购编号:ZKBHZG2017004
项目概况:攀枝花学院污水站运行维护服务采购(第三次)(具体详见第三章)
二、供应商资格条件:
1、供应商应具备《政府采购法》第二十二条规定的下列条件:
1)具有独立承担民事责任的能力;
2)具有良好的商业信誉和健全的财务会计制度;
3)具有履行合同所必需的设备和专业技术能力;
4)具有依法缴纳税收和社会保障资金的良好记录;
5)参加本次政府采购活动前三年内,在经营活动中没有重大违法记录;
6)法律、行政法规规定的其他条件;
注:上述1-6条属《中华人民共和国政府采购法》规定的资格条件,其他条件属采购单位根据本次采购项目需求提出。
2、本次政府采购活动不接受联合体投标。
三、竞争性磋商文件发售时间、地点
竞争性磋商采购文件自2017年10月31日至2017年11月6日9:00-17:00(北京时间,法定节假日除外)在中科标禾工程项目管理有限公司攀枝花分公司(攀枝花市公园兴园小区)购买。磋商文件售价:人民币300元/份,(磋商文件售后不退, 磋商资格不能转让)。
供应商购买竞争性磋商采购文件应提供单位介绍信、本人身份证复印件(以上资料盖鲜章),请自带U盘拷取电子文档。
四、响应文件递交及磋商截止时间:2017年11月10日9:30(北京时间)
响应文件必须在磋商截止时间前送达磋商评审地点。逾期送达的响应文件恕不接收。本次竞争性磋商不接受邮寄的响应文件。
五、磋商地点:攀枝花学院4楼评标室
六、本竞争性磋商采购公告在中国采购与招标网、攀枝花学院网以公告形式发布。
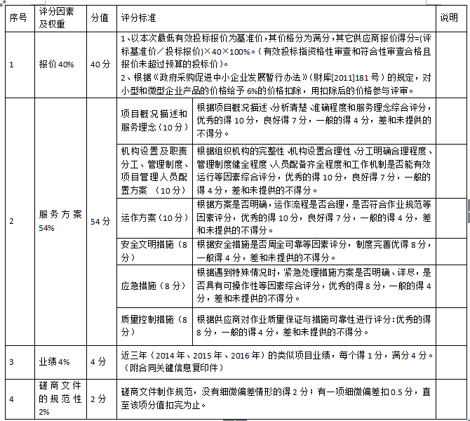
七、评分细则:

八、联系方式:
采购代理机构:中科标禾工程项目管理有限公司
联系人:黄女士
联系电话:0812-3366152
2017年10月